400-606-5852
天际线行动被叫停 那些拆了一半的字怎么办
SUNFANS
天际线行动被叫停 那些拆了一半的字怎么办
  赛凡首页 >>新闻 >>GLOBAL EXPO 行业观点/热点 >>天际线行动被叫停 那些拆了一半的字怎么办

前段时间网络上闹哄哄的“天际线”的文章刷爆了我们每个人的朋友圈。


对于这次行动,社会各界是褒贬不一,虽然现在已经被叫停了,但是引发的讨论并没有停下来。人民报发表评论中说,对于天际线的争议,不妨看看世界,不论哪座城市都有一条被称道的天际线,也都有丰富而多元的城市空间。这不是建筑与天空交接的生硬墨线,也不是千篇一律的“统一服装”,而是接纳了建筑之上、空间之中的人文、历史与商业痕迹的。对于整座城市而言,这既是装饰性的,也是叙事性的,是能够讲述城市历史的。

 

小编特意挑选了两座具有代表性的城市天际线,左一是意大利,右一是美国,正如照片中所看到的,我们很难去判断哪个更好看。


评论中还说到,无论赞同或是质疑,基点都是出于公共利益。大家的争议焦点,并不在于北京要不要美丽的天际线、要不要整洁的城市空间,而在于如何实现这一目标。


城市的存在的意义是人,既然是人就不会是千篇一律,每个人身上都有自己的符号。让我们的城市更加美丽这是大家共同的希望,那么到底如何去做?

 

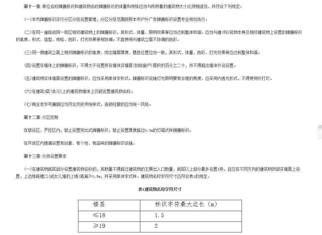
这是《北京市牌匾标识设置管理规范》的部分内容


全文请自行搜索《北京市牌匾标识设置管理规范》


网络上之前有个段子是关于这项规范的,这是根据规范设计的建筑物标识。


既然这是个段子,那就一定存在它本身夸张的成分和艺术化的处理,仔细去读这项规范:在开放区内提倡设置有创意、有个性、有品味的牌匾标识设施。如果后期出台的规范更加详细更完善或者我们可以参考一下别人的建筑物是如何设计标示的。


在这次的全民讨论中还有某高校的毕业生说感觉学校不是自己以前的那个学校了,这个大可不必担心,你的学校依旧是你的学校。


这些校园没有楼顶的大字,但是也能认出来,对么?所有学生共同努力的标识比楼顶上的那几个大字更加长久。

 

真理越辩越明,世界也会越来越好。面对于政策法规,我们赛凡能做的是严格遵守,但是对于展厅设计我们是专业的,我们能在条条框框里把建筑从里到外设计得更加出众,没有标识也能让人过目不忘。

 

在线咨询 在线咨询
留言咨询留言咨询
二维码微信咨询

联系信息

立即与赛凡项目顾问通话

400-606-5852在线咨询